https://linked.data.gov.au/def/fsdfAn ontology describing the concepts relevant to the ANZLIC - The Spatial Information Councils' Foundation Spatial Data Framework (FSDF) project which is "a common reference for the assembly and maintenance of Australian and New Zealand foundation level spatial data".
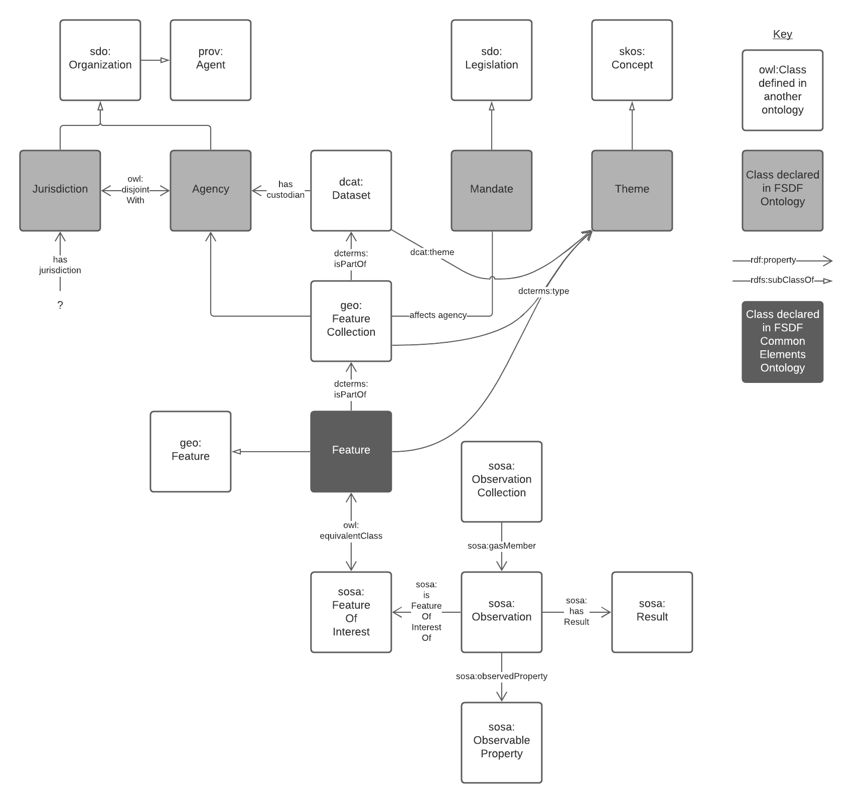
This contology contains a number of classes relevant to dataset description, management and provenance, such as Dataset, Mandate (laws/policies causing the generation of datasets), Agency (government bodies that own and create datasets) and Jurisdition (government bodies that authority within a domain). Additionally, properties that link these classes, such as affectsAgency (linking a Mandate to an Agency).
It also contains taxonomies (vocabularies) used to categorise datasets and sub-dataset elements. The main taxonomy is the "FSDF Themes" and there are many specialised sub-taxonomies for elements within it, such as "FSDF Themes - Physcial Infrastructure".
Also provided here are common properties for FSDF datasets and their contents, such as hasGroundRelation (relates an infrastructure Feature to the earth's surface) as well as taxonomies for many of these proerties' values.

| URI | http://www.opengis.net/ont/geosparql#Feature |
|---|---|
| Description |
This class represents the top-level feature type. This class is equivalent to GFI_Feature defined in ISO 19156, and it is superclass of all feature types |
| Super-classes |
owl:Thingc prov:Entityc |
| In domain of |
has operational statusop Generator Numberop Primary Sub-fuelop Primary Fuelop feature data provenanceop Embedded Network Operatorop has relation to groundop |
| URI | http://www.opengis.net/ont/geosparql#FeatureCollection |
|---|---|
| Description |
The class Feature Collection represents any collection of individual Features |
| Super-classes |
prov:Entityc owl:Thingc |
| URI | http://www.w3.org/2004/02/skos/core#Concept |
|---|---|
| Is Defined By | http://www.w3.org/2004/02/skos/core |
| Description |
An idea or notion; a unit of thought |
| Super-classes |
owl:Thingc |
| Sub-classes |
Ground Relationc Observable Propertyc Structurec Materialc Physical Conditionc FSDF Themec Operational Statusc Fuelc |
| URI | http://www.w3.org/ns/dcat#Dataset |
|---|---|
| Description |
A collection of data, published or curated by a single agent, and available for access or download in one or more representations |
| Super-classes |
dcat:Resourcec owl:Thingc prov:Entityc |
| In domain of |
has custodianop |
| URI | http://www.w3.org/ns/prov#Agent |
|---|---|
| Description |
An agent is something that bears some form of responsibility for an activity taking place, for the existence of an entity, or for another agent's activity |
| Super-classes |
owl:Thingc |
| Sub-classes |
sdo:Organizationc |
| URI | http://www.w3.org/ns/sosa/FeatureOfInterest |
|---|---|
| Is Defined By | http://www.w3.org/ns/sosa/ |
| Description |
The thing whose property is being estimated or calculated in the course of an Observation to arrive at a Result or whose property is being manipulated by an Actuator, or which is being sampled or transformed in an act of Sampling |
| Super-classes |
owl:Thingc |
| In domain of |
sosa:isFeatureOfInterestOfop |
| In range of |
sosa:hasFeatureOfInterestop |
| URI | http://www.w3.org/ns/sosa/ObservableProperty |
|---|---|
| Is Defined By | http://www.w3.org/ns/sosa/ |
| Description |
An observable quality (property, characteristic) of a FeatureOfInterest |
| Example(s) |
The height of a tree, the depth of a water body, or the temperature of a surface are examples of observable properties, while the value of a classic car is not (directly) observable but asserted. |
| Super-classes |
owl:Thingc |
| In domain of |
likely property of feature with themeop |
| In range of |
theme of feature with propertyop sosa:observedPropertyop |
| URI | http://www.w3.org/ns/sosa/Observation |
|---|---|
| Is Defined By | http://www.w3.org/ns/sosa/ |
| Description |
Act of carrying out an (Observation) Procedure to estimate or calculate a value of a property of a FeatureOfInterest. Links to a Sensor to describe what made the Observation and how; links to an ObservableProperty to describe what the result is an estimate of, and to a FeatureOfInterest to detail what that property was associated with |
| Example(s) |
The activity of estimating the intensity of an Earthquake using the Mercalli intensity scale is an Observation as is measuring the moment magnitude, i.e., the energy released by said earthquake. |
| Super-classes |
owl:Thingc |
| Sub-classes |
sosa:ObservationCollectionc |
| In domain of |
sosa:hasSimpleResultdp sosa:phenomenonTimeop sosa:resultTimedp sosa:usedProcedureop sosa:observedPropertyop sosa:hasFeatureOfInterestop sosa:hasResultop |
| In range of |
sosa:isResultOfop sosa:isFeatureOfInterestOfop sosa:hasMemberop |
| URI | http://www.w3.org/ns/sosa/ObservationCollection |
|---|---|
| Description |
Collection of observations, typically with one or more property shared by all of its members |
| Super-classes |
sosa:Observationc owl:Thingc |
| Restrictions |
sosa:madeBySensor max 1 ssn:wasOriginatedBy only ssn:Stimulusc sosa:observedPropertyop only sosa:ObservablePropertyc sosa:hasFeatureOfInterestop only sosa:FeatureOfInterestc sosa:hasUltimateFeatureOfInterest max 1 sosa:phenomenonTimeop max 1 sosa:hasFeatureOfInterestop max 1 sosa:resultTimedp max 1 sosa:observedPropertyop max 1 sosa:hasUltimateFeatureOfInterest only sosa:FeatureOfInterestc sosa:usedProcedureop max 1 sosa:usedProcedureop only sosa:Procedurec sosa:hasMemberop min 1 sosa:madeBySensor only sosa:Sensorc |
| In domain of |
sosa:hasFeatureOfInterestop sosa:usedProcedureop sosa:observedPropertyop sosa:phenomenonTimeop sosa:hasMemberop sosa:resultTimedp |
| URI | http://www.w3.org/ns/sosa/Result |
|---|---|
| Is Defined By | http://www.w3.org/ns/sosa/ |
| Description |
The Result of an Observation, Actuation, or act of Sampling. To store an observation's simple result value one can use the hasSimpleResult property |
| Example(s) |
The value 20 as the height of a certain tree together with the unit, e.g., Meter. |
| Super-classes |
sosa:Samplec |
| In domain of |
sosa:isResultOfop |
| In range of |
sosa:hasResultop |
| URI | https://linked.data.gov.au/def/fsdf/Agency |
|---|---|
| Description |
An FSDF Agency is a Government Organisation that is involved with the FSDF Programme |
| Example(s) |
# example from the FSDF datagraph Agencies agencies:nntt a fsdf:Agency ; sdo:name "National Native Title Tribunal"@en ; . |
| Super-classes |
sdo:Organizationc |
| In range of |
affects Agencyop has custodianop |
| URI | https://linked.data.gov.au/def/fsdf/Fuel |
|---|---|
| Is Defined By | https://linked.data.gov.au/def/fsdf |
| Description |
A type of fuel used by powerstations. May be renewable or non-renewable. All instances of these are contained within the Fuels taxonomy within the FSDF Knowledge Graph |
| Super-classes |
skos:Conceptc |
| In range of |
Primary Sub-fuelop Primary Fuelop |
| URI | https://linked.data.gov.au/def/fsdf/GroundRelation |
|---|---|
| Is Defined By | https://linked.data.gov.au/def/fsdf |
| Description |
The relations of geospatial Feature to the earth's surface. All instances of these are contained within the Ground Relations taxonomy within the FSDF Knowledge Graph |
| Super-classes |
skos:Conceptc |
| In range of |
has relation to groundop |
| URI | https://linked.data.gov.au/def/fsdf/Jurisdiction |
|---|---|
| Description |
A Jurisdiction is a Government Organization that has authority within a domain. The specific domains considered by the FSDF Programme are the Australian Commonwealth (Federal), Australian States and Territories and the Commercial sector |
| Super-classes |
sdo:Organizationc dcterms:Jurisdictionc |
| In range of |
has jurisdictionop |
| URI | https://linked.data.gov.au/def/fsdf/Mandate |
|---|---|
| Description |
An FSDF Mandate is an Australian Commonwealth or State & Territory legislation thatassigns responsibility for FSDF data or operations to an FSDF Agency. An FSDF Mandate is represented as a specialised form of DCAT Resource which ensures that a DCAT-style catalogue of instances of FSDF Mandates can be made |
| Example(s) |
# example from the FSDF datagraph Mandates # Here the Mandate is a law (an Act) that was enacted by Victoria # This Act comples the collection of certain natural-resource datasets by DELWP mandates:clp-1994 a fsdf:Mandate ; dcterms:title "Catchment and Land Protection Act 1994"@en ; fsdf:responsibleAuthority jurisdictions:vic ; fsdf:affectsAgency agencies:delwp ; . |
| Super-classes |
sdo:Legislationc |
| Restrictions |
responsible authorityop exactly 1 |
| In domain of |
responsible authorityop affects Agencyop |
| URI | https://linked.data.gov.au/def/fsdf/Material |
|---|---|
| Is Defined By | https://linked.data.gov.au/def/fsdf |
| Description |
Types of material used to construct buildings and facilities in various FSDF datasets. All instances of these are contained within the Materials taxonomy within the FSDF Knowledge Graph |
| Super-classes |
skos:Conceptc |
| URI | https://linked.data.gov.au/def/fsdf/ObservableProperty |
|---|---|
| Is Defined By | https://linked.data.gov.au/def/fsdf |
| Description |
Properties of Features that may be observed. All instances of these are contained within the Observable Properties taxonomy within the FSDF Knowledge Graph |
| Super-classes |
skos:Conceptc |
| URI | https://linked.data.gov.au/def/fsdf/OperationalStatus |
|---|---|
| Is Defined By | https://linked.data.gov.au/def/fsdf |
| Description |
The status of the operations of FSDF infrastructure assets (Features). All instances of these are contained within the Operational Statuses taxonomy within the FSDF Knowledge Graph |
| Super-classes |
skos:Conceptc |
| In range of |
has operational statusop |
| URI | https://linked.data.gov.au/def/fsdf/PhysicalCondition |
|---|---|
| Is Defined By | https://linked.data.gov.au/def/fsdf |
| Description |
The types of physical condition that buildings and facilities are known to be in, in various FSDF datasets. All instances of these are contained within the Physical Conditions taxonomy within the FSDF Knowledge Graph |
| Super-classes |
skos:Conceptc |
| URI | https://linked.data.gov.au/def/fsdf/Structure |
|---|---|
| Is Defined By | https://linked.data.gov.au/def/fsdf |
| Description |
The types of structure that buildings and facilities may have, in various FSDF datasets. All instances of these are contained within the Physical Conditions taxonomy within the FSDF Knowledge Graph |
| Super-classes |
skos:Conceptc |
| URI | https://linked.data.gov.au/def/fsdf/Theme |
|---|---|
| Is Defined By | https://linked.data.gov.au/def/fsdf |
| Description |
A skos:Concept taken from the FSDF programme's controlled list of 'Themes'. All instnaces are contained within the FSDF Themese taxonomy, and sub-taxonomies of it, all within the FSDF Knowledge Graph |
| Super-classes |
skos:Conceptc |
| In domain of |
theme of feature with propertyop |
| In range of |
likely property of feature with themeop |
| URI | https://schema.org/Organization |
|---|---|
| Description |
An organization such as a government agency, a school, NGO, corporation, club, or even a whole government |
| Super-classes |
prov:Agentc |
| Sub-classes |
Jurisdictionc Agencyc |
| Members |
https://linked.data.gov.au/org/surround https://linked.data.gov.au/org/anzlic |
| URI | http://www.w3.org/ns/sosa/hasFeatureOfInterest |
|---|---|
| Is Defined By | http://www.w3.org/ns/sosa/ |
| Description |
A relation between an Observation and the entity whose quality was observed, or between an Actuation and the entity whose property was modified, or between an act of Sampling and the entity that was sampled |
| Example(s) |
For example, in an Observation of the weight of a person, the FeatureOfInterest is the person and the property is its weight. |
| Inverse properties | sosa:isFeatureOfInterestOfop |
| Domain(s) | sosa:ObservationCollectionc sosa:Actuationc sosa:Observationc sosa:Samplingc |
| Range(s) | sosa:FeatureOfInterestc |
| URI | http://www.w3.org/ns/sosa/hasMember |
|---|---|
| Description |
Link to a member within a collection of (observations) or (collections of observations) that share the same value for one or more of the characteristic properties |
| Super-properties | rdfs:member |
| Domain(s) | sosa:ObservationCollectionc |
| Range(s) | sosa:Observationc |
| URI | http://www.w3.org/ns/sosa/hasResult |
|---|---|
| Is Defined By | http://www.w3.org/ns/sosa/ |
| Description |
Relation linking an Observation or Actuation or act of Sampling and a Result or Sample |
| Inverse properties | sosa:isResultOfop |
| Domain(s) | sosa:Actuationc sosa:Samplingc sosa:Observationc |
| Range(s) | sosa:Resultc sosa:Samplec |
| URI | http://www.w3.org/ns/sosa/isFeatureOfInterestOf |
|---|---|
| Is Defined By | http://www.w3.org/ns/sosa/ |
| Description |
A relation between a FeatureOfInterest and an Observation about it, an Actuation acting on it, or an act of Sampling that sampled it |
| Inverse properties | sosa:hasFeatureOfInterestop |
| Domain(s) | sosa:Samplec sosa:FeatureOfInterestc |
| Range(s) | sosa:Samplingc sosa:Actuationc sosa:Observationc |
| URI | http://www.w3.org/ns/sosa/isResultOf |
|---|---|
| Is Defined By | http://www.w3.org/ns/sosa/ |
| Description |
Relation linking a Result to the Observation or Actuation or act of Sampling that created or caused it |
| Inverse properties | sosa:hasResultop |
| Domain(s) | sosa:Resultc sosa:Samplec |
| Range(s) | sosa:Samplingc sosa:Observationc sosa:Actuationc |
| URI | http://www.w3.org/ns/sosa/observedProperty |
|---|---|
| Is Defined By | http://www.w3.org/ns/sosa/ |
| Description |
Relation linking an Observation to the property that was observed. The ObservableProperty should be a property of the FeatureOfInterest (linked by hasFeatureOfInterest) of this Observation |
| Domain(s) | sosa:ObservationCollectionc sosa:Observationc |
| Range(s) | sosa:ObservablePropertyc |
| URI | http://www.w3.org/ns/sosa/phenomenonTime |
|---|---|
| Is Defined By | http://www.w3.org/ns/sosa/ |
| Description |
The time that the Result of an Observation, Actuation or Sampling applies to the FeatureOfInterest. Not necessarily the same as the resultTime. May be an Interval or an Instant, or some other compound TemporalEntity |
| Domain(s) | sosa:Observationc sosa:ObservationCollectionc sosa:Samplingc sosa:Actuationc |
| Range(s) | time:TemporalEntityc |
| URI | http://www.w3.org/ns/sosa/usedProcedure |
|---|---|
| Is Defined By | http://www.w3.org/ns/sosa/ |
| Description |
A relation to link to a re-usable Procedure used in making an Observation, an Actuation, or a Sample, typically through a Sensor, Actuator or Sampler |
| Domain(s) | sosa:Actuationc sosa:Samplingc sosa:ObservationCollectionc sosa:Observationc |
| Range(s) | sosa:Procedurec |
| URI | https://linked.data.gov.au/def/fsdf/affectsAgency |
|---|---|
| Description |
A Agency that is subject to the instructions of this Mandate |
| Example(s) |
# example from the FSDF datagraph Mandates # Here a particular Mandate affects a particular Agency mandates:clp-1994 fsdf:affectsAgency agencies:delwp ; . |
| Domain(s) | Mandatec |
| Range(s) | fsdf:Agencyc |
| URI | https://linked.data.gov.au/def/fsdf/featureDataProvenance |
|---|---|
| Description |
The provenance (source from which, and date) that feature data was received |
| Domain(s) | geo:Featurec |
| URI | https://linked.data.gov.au/def/fsdf/hasCustodian |
|---|---|
| Description |
The Agency that manages this Dataset |
| Super-properties | prov:agent dcterms:publisher |
| Domain(s) | dcat:Datasetc |
| Range(s) | fsdf:Agencyc |
| URI | https://linked.data.gov.au/def/fsdf/hasEmbeddedNetworkOperator |
|---|---|
| Description |
The embedded network operator identifier for electricity generation infrastructure |
| Domain(s) | geo:Featurec |
| Range(s) | rdfs:Literalc |
| URI | https://linked.data.gov.au/def/fsdf/hasGeneratorNumber |
|---|---|
| Description |
The generator number for electricity generation infrastructure |
| Domain(s) | geo:Featurec |
| Range(s) | xsd:integerc |
| URI | https://linked.data.gov.au/def/fsdf/hasJurisdiction |
|---|---|
| Description |
The Jurisdiction responsible for this object |
| Super-properties | prov:agent dcterms:publisher |
| Range(s) | fsdf:Jurisdictionc |
| URI | https://linked.data.gov.au/def/fsdf/hasOperationalStatus |
|---|---|
| Description |
The mode of physical operation of the feature |
| Domain(s) | geo:Featurec |
| Range(s) | fsdf:OperationalStatusc |
| URI | https://linked.data.gov.au/def/fsdf/hasPrimaryFuel |
|---|---|
| Description |
The primary fuel type used by a generator |
| Domain(s) | geo:Featurec |
| Range(s) | fsdf:Fuelc |
| URI | https://linked.data.gov.au/def/fsdf/hasPrimarySubFuel |
|---|---|
| Description |
The primary sub-fuel type used by a generator |
| Domain(s) | geo:Featurec |
| Range(s) | fsdf:Fuelc |
| URI | https://linked.data.gov.au/def/fsdf/hasRelationToGround |
|---|---|
| Description |
The relation of this Feature to the earth's surface |
| Domain(s) | geo:Featurec |
| Range(s) | fsdf:GroundRelationc |
| URI | https://linked.data.gov.au/def/fsdf/hasResponsibleAuthority |
|---|---|
| Description |
The authority responsible for a Mandate |
| Domain(s) | Mandatec |
| Range(s) | https://linked.data.gov.au/def/fsdf/Agency https://linked.data.gov.au/def/fsdf/Jurisdiction |
| URI | https://linked.data.gov.au/def/fsdf/likelyPropertyOfFeatureWithTheme |
|---|---|
| Description |
This Observable Property is expected to be of a Feature with this theme |
| Example(s) |
# example from the feature-property-relations datagraph obsp:ratedVoltage fsdf:likelyPropertyOfFeatureWithTheme themes:electrical-infrastructure ; . |
| Inverse properties | fsdf:hasExpectedObservableProperty |
| Domain(s) | sosa:ObservablePropertyc |
| Range(s) | fsdf:Themec |
| URI | https://linked.data.gov.au/def/fsdf/themeOfFeatureWithProperty |
|---|---|
| Description |
A Feature with this theme has this expected Observable Property |
| Example(s) |
# example from the feature-property-relations datagraph themes:electrical-infrastructure fsdf:themeOfFeatureWithProperty obsp:ratedVoltage ; . |
| Domain(s) | FSDF Themec |
| Range(s) | sosa:ObservablePropertyc |
| URI | http://www.w3.org/ns/sosa/hasSimpleResult |
|---|---|
| Is Defined By | http://www.w3.org/ns/sosa/ |
| Description |
The simple value of an Observation or Actuation or act of Sampling |
| Example(s) |
For instance, the values 23 or true. |
| Domain(s) | sosa:Observationc sosa:Actuationc sosa:Samplingc |
| URI | http://www.w3.org/ns/sosa/resultTime |
|---|---|
| Is Defined By | http://www.w3.org/ns/sosa/ |
| Description |
The result time is the instant of time when the Observation, Actuation or Sampling activity was completed |
| Domain(s) | sosa:Actuationc sosa:Samplingc sosa:ObservationCollectionc sosa:Observationc |
| Range(s) | xsd:dateTimec |
https://linked.data.gov.au/def/fsdfhttps://linked.data.gov.au/def/asgs#http://www.w3.org/ns/dcat#http://purl.org/dc/terms/https://linked.data.gov.au/def/fsdf/http://www.opengis.net/ont/geosparql#https://linked.data.gov.au/dataset/fsdf/jurisdictions/http://www.w3.org/2002/07/owl#http://www.w3.org/ns/prov#http://www.w3.org/1999/02/22-rdf-syntax-ns#http://www.w3.org/2000/01/rdf-schema#https://schema.org/http://www.w3.org/2004/02/skos/core#http://www.w3.org/ns/sosa/http://www.w3.org/ns/ssn/http://www.w3.org/2006/time#http://purl.org/vocab/vann/http://www.w3.org/2001/XMLSchema#| c | Classes |
| op | Object Properties |
| fp | Functional Properties |
| dp | Data Properties |
| dp | Annotation Properties |
| p | Properties |
| ni | Named Individuals |