Main references
- Miranda & Fackler (2002), Chs. 3.7 and 3.8
- Lecture notes for Ivan Rudik’s Dynamic Optimization (Cornell)
Complementarity Problems
University of Illinois Urbana-Champaign
In these problems, we have
And we are looking for an n-vector \(x \in [a,b]\) such that for all \(i = 1,\dots,n\)
\[ \begin{align*} x_i > a_i \Rightarrow f_i(x) \geq 0 \\ x_i < b_i \Rightarrow f_i(x) \leq 0 \end{align*} \]
An economic interpretation
There are disequilibrium profit opportunities if
We obtain a no-arbitrage equilibrium if and only if \(x\) solves the complementary problem \(CP(f,a,b)\)
We can write out the problem as finding a vector \(x \in [a,b]\) that solves
\[ \begin{align} x_i > a_i \Rightarrow f_i(x) \geq 0 \,\,\, \forall i = 1,...,n \notag\\ x_i < b_i \Rightarrow f_i(x) \leq 0 \,\,\, \forall i = 1,...,n \notag \end{align} \]
At interior solution, the function must be precisely be zero
Corner solution at the upper bound \(b_i\) for \(x_i\) \(\rightarrow\) \(f\) must be increasing in direction \(i\)
The opposite is true if we are at the lower bound
Most economic problems are complementarity problems where we are
The Karush-Kuhn-Tucker theorem shows that \(x\) solves the constrained optimization problem ( \(\max_x F(x)\) subject to \(x \in [a,b]\)) only if it solves the complementarity problem \(CP(f, a, b)\), where \(f_i = \partial F/\partial x_i\)
Let’s use a linear \(f\) to visualize what do we mean by a solution in complementarity problems
Case 1
What is the solution?
\(x^{*} = a\), with \(f(x^{*}) < 0\)
Another way of seeing it: imagine we’re trying to maximize \(F\)
What would \(F\) look like between \(a\) and \(b\)?

Case 2
What is the solution?
\(x^{*} = b\), with \(f(x^{*}) > 0\)
Once again, imagine we’re trying to maximize \(F\)
What would \(F\) look like between \(a\) and \(b\)?

Case 3
What is the solution?
Some \(x^{*}\) between \(a\) and \(b\), with \(f(x^{*}) = 0\)
What would \(F\) look like between \(a\) and \(b\)?

Case 4
What is the solution?
Actually, we have 3 solutions:
What would \(F\) look like between \(a\) and \(b\)?

A complementarity problem \(CP(f, a, b)\) can be re-framed as a rootfinding problem
\[ \hat{f}(x) = min(max(f(x),a-x),b-x) = 0 \]
Let’s revisit those 4 cases to understand why this works
Case 1
\(\hat{f}(x) = min(max(f(x),a-x),b-x) = 0\)
\(\rightarrow\) The solution is \(x^{*} = a\)

Case 2:
\(\hat{f}(x) = min(max(f(x),a-x),b-x) = 0\)
In this case, \(f(x) > 0\) for all \(x \in [a,b]\)
\(\rightarrow\) The solution is \(x^{*} = b\)

Case 3:
\(\hat{f}(x) = min(max(f(x),a-x),b-x) = 0\)
In this case, \(f(a) > 0\), \(f(b) < 0\)
\(\rightarrow\) The solution is some \(x^{*} \in (a, b)\)

Case 4:
\(\hat{f}(x) = min(max(f(x),a-x),b-x) = 0\)
In this case, \(f(a) < 0\), \(f(b) > 0\)
\(\rightarrow\) We have the same 3 solutions

Once \(\hat{f}\) is defined, we can use Newton’s or quasi-Newton methods to solve a CP
If using Newton, we need to define the Jacobian \(\hat{J}(x)\) with row \(i\) being
where \(I\) is the identity matrix
Rootfinding with \(\hat{f}\) works well in many cases but can be problematic in others
One problem is that \(\hat{f}\) has nondiferentiable kinks. This can lead to slower convergence, cycles, and incorrect answers1
A workaround is to use an alternative function with smoother transitions, such as Fischer’s function
\[ \tilde{f}(x) = \phi^{-}(\phi^{+}(f(x), a-x), b-x) \]
where \(\phi_i^\pm(u, v) = u_i + v_i \pm \sqrt{u_i^2 + v_i^2}\)
We can use NLsolve.mcpsolve to solve CPs for us.1 Let’s see an example of \(f:\mathbb{R}^2\rightarrow\mathbb{R}^2\)
\[ \begin{align*} f_1(x_1, x_2) & = 3x_1^2 + 2x_1x_2 + 2x_2^2 + 4x_1 - 2 \\ f_2(x_1, x_2) & = 2x_1^2 + 5x_1x_2 - x_2^2 + x_2 + 1 \end{align*} \]
Let’s check the solution to the standard rootfinding problem using Newton’s method
Results of Nonlinear Solver Algorithm
* Algorithm: Newton with line-search
* Starting Point: [1.0, 1.0]
* Zero: [-0.13736984903421828, 1.1872338075744588]
* Inf-norm of residuals: 0.000000
* Iterations: 7
* Convergence: true
* |x - x'| < 0.0e+00: false
* |f(x)| < 1.0e-08: true
* Function Calls (f): 8
* Jacobian Calls (df/dx): 8
Getting back to CPs, let’s impose non-negativity bounds on \(x_1\) and \(x_2\) but no upper bounds (i.e., \(b = \infty\))
Results of Nonlinear Solver Algorithm
* Algorithm: Newton with line-search
* Starting Point: [1.0, 1.0]
* Zero: [0.3874258867227982, 0.0]
* Inf-norm of residuals: 0.000000
* Iterations: 10
* Convergence: true
* |x - x'| < 0.0e+00: false
* |f(x)| < 1.0e-08: true
* Function Calls (f): 17
* Jacobian Calls (df/dx): 10
We can get the value of the root using r.zero. Checking \(f(x^*)\)
2-element Vector{Float64}:
3.241851231905457e-14
1.300197635405893
So the non-negativity constraint is binding for \(x_2\) but not \(x_1\)
mcpsolve takes the same additional arguments nlsolve had: xtol, ftol, iterations, autodiff, show_trace, etc
In addition, it accepts argument reformulation, which can be smooth (default) or minmax
Results of Nonlinear Solver Algorithm
* Algorithm: Newton with line-search
* Starting Point: [1.0, 1.0]
* Zero: [0.38742588672279815, 0.0]
* Inf-norm of residuals: 0.000000
* Iterations: 10
* Convergence: true
* |x - x'| < 0.0e+00: false
* |f(x)| < 1.0e-08: true
* Function Calls (f): 17
* Jacobian Calls (df/dx): 10
IMPORTANT NOTE. Miranda and Fackler’s textbook (and Matlab package) flip the sign convention for MCP problems. That’s because they are formulating it with an economic context in mind, where these problems arise from constrained optimization.
The conventional setup is (note the flipped inequalities)
\[ \begin{align*} x_i > a_i \Rightarrow f_i(x) \leq 0 \\ x_i < b_i \Rightarrow f_i(x) \geq 0 \end{align*} \]
Solution. If you are using standard MCP solvers (like mcpsolve), flip the sign of your \(f\) function
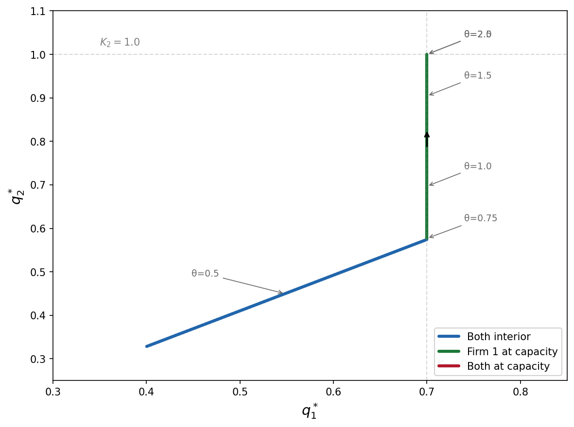
Let’s revisit our duopoly example from Lecture 3.2 and add capacity constraints
Same setup as before:
New: each firm has a capacity constraint \(q_i \in [0, K_i]\)
The KKT conditions for firm \(i\)’s problem are exactly the complementarity conditions
\[ \begin{align*} q_i > 0 &\Rightarrow \frac{\partial \pi_i}{\partial q_i} \leq 0 \\ q_i < K_i &\Rightarrow \frac{\partial \pi_i}{\partial q_i} \geq 0 \end{align*} \]
where marginal profit is
\[ f_i(q_1, q_2) = \theta Q^{-1/\epsilon} - \frac{\theta}{\epsilon} Q^{-1/\epsilon-1}q_i - c_i q_i \]
This is \(CP(f, a, b)\) with \(a = (0, 0)\) and \(b = (K_1, K_2)\)
mcpsolveRecall that NLsolve.mcpsolve uses the convention
\[ \begin{align*} x_i > a_i &\Rightarrow f_i(x) \geq 0 \\ x_i < b_i &\Rightarrow f_i(x) \leq 0 \end{align*} \]
But our marginal profit \(f_i > 0\) means the firm wants to increase \(q_i\). At the upper bound \(q_i = K_i\), we expect \(f_i \geq 0\) (wants to produce more but can’t)
The KKT convention has the opposite sign: \(q_i < b_i \Rightarrow f_i \geq 0\), but mcpsolve expects \(f_i \leq 0\)
We need to pass \(-f\) to mcpsolve
Without constraints, the Nash equilibrium is \((q_1^*, q_2^*) \approx (0.84, 0.69)\)
But firm 1 (the low-cost firm) can’t produce more than \(K_1 = 0.7\)!
The constrained equilibrium: \(q_1^* = 0.7\) (at capacity) and \(q_2^* \approx 0.70\) (interior)
This is precisely the complementarity structure: firm 1 is at the upper bound with \(f_1 > 0\), while firm 2 is interior with \(f_2 = 0\)
NLsolveWe define the functions kind of like before, but now using a vector of parameters and flipping the sign convention
neg_foc! (generic function with 1 method)
NLsolveResults of Nonlinear Solver Algorithm
* Algorithm: Newton with line-search
* Starting Point: [0.2, 0.2]
* Zero: [0.7000000005741004, 0.6976530167583798]
* Inf-norm of residuals: 0.000000
* Iterations: 5
* Convergence: true
* |x - x'| < 0.0e+00: false
* |f(x)| < 1.0e-08: true
* Function Calls (f): 6
* Jacobian Calls (df/dx): 5
Remember to re-flip the sign of \(f\) to match the KKT convention
f(q*) = [0.13727104736212875, -1.489608436600065e-11]
Compare with the unconstrained solution from Lecture 3.2: [0.8396, 0.6888]
Without the constraint, firm 1 would produce \(\approx 0.84 > K_1\)
With capacity constraints, best response functions become truncated
Now let’s ask: what happens to the equilibrium as demand increases?
We vary \(\theta\) from \(0.3\) to \(3.0\)
As \(\theta\) rises, both firms want to produce more. Three regimes emerge:
using Plots
thetas = range(0.3, 3.0, length=100)
q1_path = Float64[]; q2_path = Float64[];
q_init = [0.3; 0.25]
for θ in thetas
function neg_foc_theta!(F, q)
Q = sum(q)
for i in 1:2
F[i] = -(θ * Q^(-1/epsilon) - (θ/epsilon) * Q^(-1/epsilon - 1) * q[i] - c[i] * q[i])
end
end
r = NLsolve.mcpsolve(neg_foc_theta!, a, b, q_init, method=:newton, autodiff=:forward)
push!(q1_path, r.zero[1])
push!(q2_path, r.zero[2])
q_init = r.zero # warm start for next iteration
endThe kinks in the equilibrium paths correspond to transitions between regimes where different capacity constraints become binding
mcpsolve uses a different sign convention from the standard KKT formulation. Always check the documentation and verify the solution makes economic sense